Patterns are where it’s at.
Find them instead of reasons.
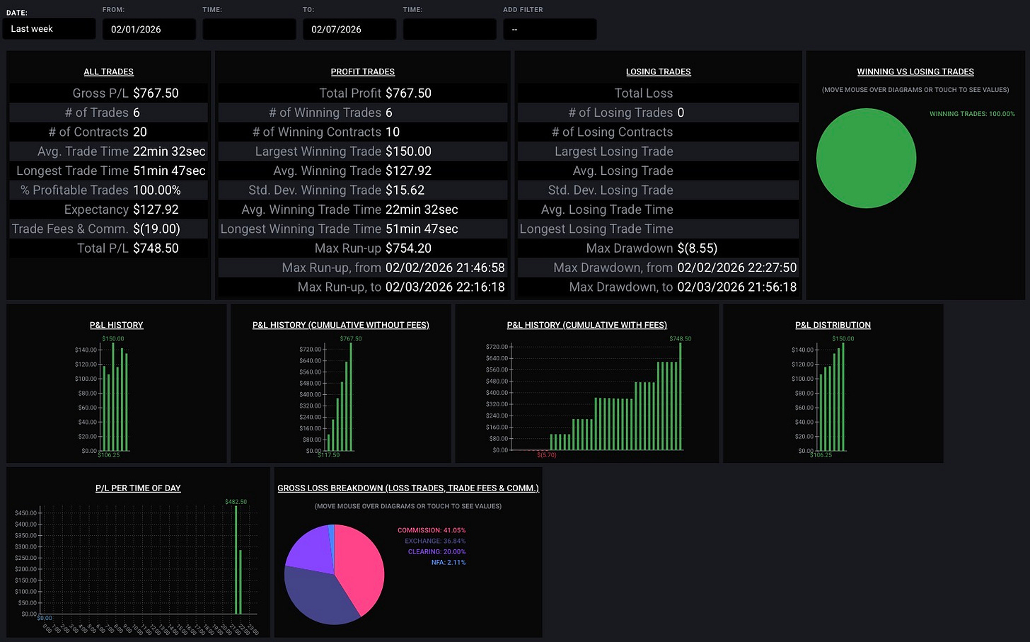
Events From Week 28
An AI coding sprint. I’ll go into more detail in a post this week because it’s just mind-blowing.
Prop Firm $50K day trading account:
Total Days Traded: 54
Total Balance: $58,725.05(+17.45%)
Week 28 Commentary:
Two easy days.
Textbook setups to quick wins.
All other days are too big moves to jump in.
What I (we) Built / Shipped / Posted
The tag team of DiscreetBear (my AI) and me (Privacysmurf) is really shipping. I’ve got a post in the wings for this, so I’m not going to go too far into it here. In one of the online groups I occasionally provide crypto market commentary, I am writing a short 10-day series of short (~200-word) essays on trading transformation. I realized the other day that I’ve logged in to their site every day for nearly a year. So I’m doing a post a day on a countdown to the full year of logging in. I’ll include those in a post here as well once they are all completed. I also made a little clip from an interview I did back in Nov 2024 about my expectations for the crypto market and how that’s playing out, largely in line with my thoughts. More on this below.
What I Learned
“Only price and its patterns matter...”
This is NOT a new thing for me, but over time, it’s been constantly reinforced by my work and studies. Here’s the clip I made. This was an interview with a crypto media company for a digital summit they hold quarterly. In the history of them doing them, I was the first non-project founder or part of some crypto company, just a guy who’d been in their community for a while and shown that I was good at what I do. It was an honor to be on a showcase with all these other huge names in the field. I’m sure most of my commentary went in one ear and out the other, but in terms of market context, it definitely was on point.
But to get back on topic, this playing out shows me, over and over, that finding the patterns that exist is the most important thing for navigating markets. There’s literally no way I could know what sequence of events, or reasons why, or fundamentals, or technicals could cause the markets to play out the way they did after my speculation, but they largely did. The time people spend finding out the whys is time ill-spent, in my opinion. There are things bigger at work than any of the technicals and fundamentals and causes that we can determine. My work shows that you also don’t need to know them anyway to have a good sense of what to expect, even ahead of time. I’d stress to folks to find a framework that seeks to forecast, not react, or to explain market movements, and you’ll have a better time.
What's Going On Next Week
Zen Lab development.
Resuming certification study. The next target is the SIE certification.
Research into my Zenalytics fund organization.
Launching the trade setup scanner beta group.
🤪 Off-Topic Corner
*My Current Location: Da Lat, Vietnam*
There’s a pretty decent-sized artificial lake here in town, about a 15-20 minute walk from our place. It’s kinda wild, but this is the scene at many places around it. Tons of people will pull over and leave their car running on the side of the road as they take photos with the trees in bloom around the lake. There are at least 3 places where guys with horses are out for kids to sit on and take pictures, and then other spots where the entire sidewalk is occupied by people selling potted flowers and big kumquat bushes (trees?).
Thanks for following my "finance in public" journey! If you have any questions or comments, drop them below! I’d love to hear from you.




Can’t wait to hear your adventures with Ai. A brave new world.